APRENDE
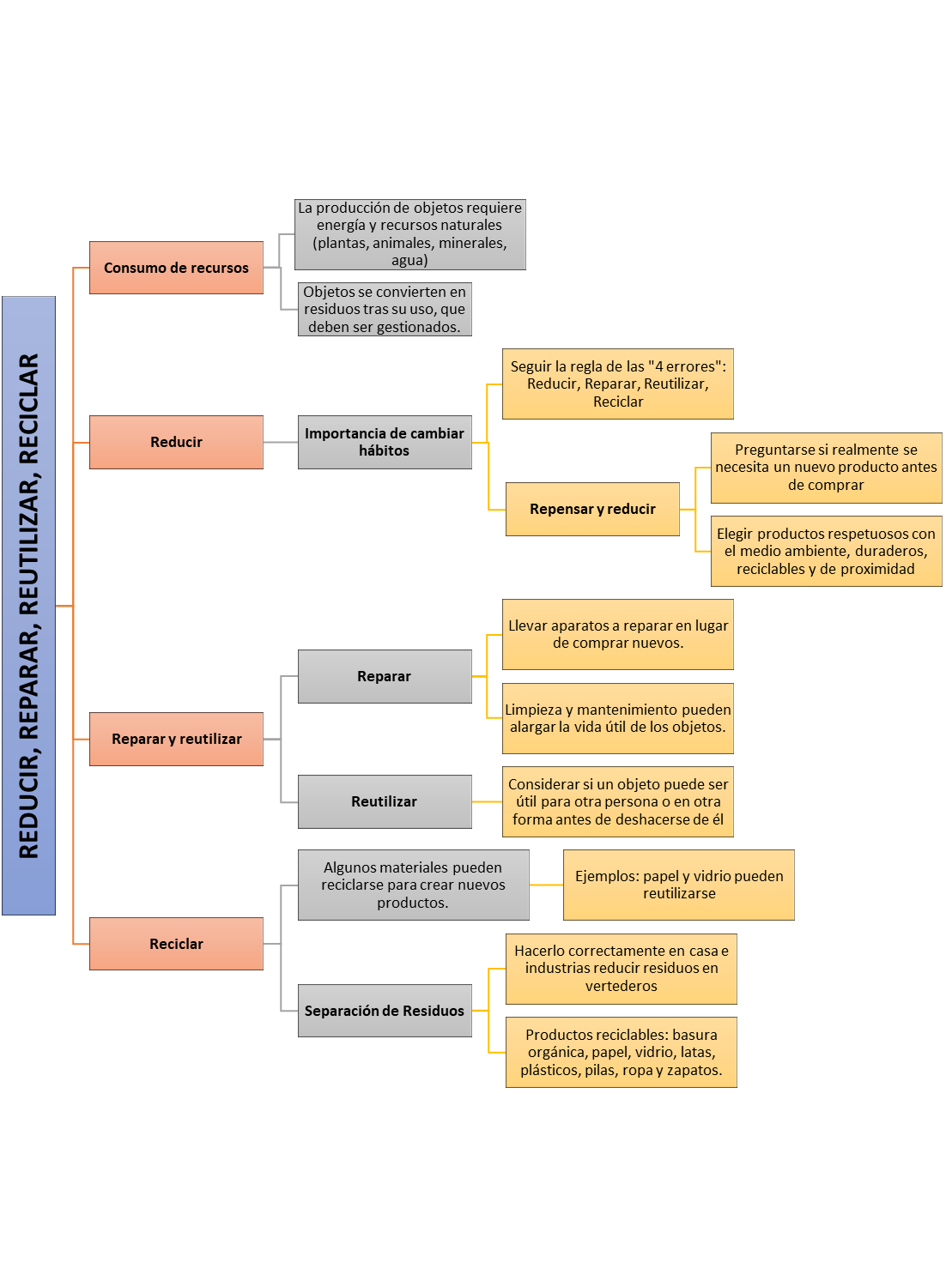
Consumo de recursos
- Producir objetos requiere energía y recursos naturales (plantas, animales, minerales y agua).
- Después de usarlos, estos objetos se convierten en residuos que necesitamos gestionar.
Reducir
- Importancia de Cambiar Hábitos:
- Seguir la regla de las "4 errores": Reducir, Reparar, Reutilizar, Reciclar .
- Repensar y Reducir : Preguntarse si realmente necesitamos un nuevo producto antes de comprarlo.
- Elegir productos fabricados de manera respetuosa con el medio ambiente, que sean duraderos, reciclables y de proximidad.
Reparar y reutilizar
- Reparar:
- Si un aparato no funciona, llévelo a reparar en lugar de comprar uno nuevo.
- La limpieza y el mantenimiento pueden alargar la vida útil de los objetos.
- Reutilizar:
- Antes de deshacerse de un objeto, piense si puede ser útil para otra persona o en otra forma.
Reciclar
- Algunos materiales de los objetos pueden reciclarse para crear nuevos materiales.
- Ejemplos: papel y vidrio pueden reutilizarse para hacer nuevos productos.
- Separación de deseos:
- Hacerlo correctamente en casa y en industrias ayuda a reducir residuos en vertederos.
- Productos que se pueden reciclar: basura orgánica, papel, vidrio, latas, plásticos, pilas, ropa y zapatos.
